松涛网
松香商城
深加工网
松脂网
松香国际(rosineb)
松香网址
设为首页
关于我们
ENGLISH
首 页
行情
挂牌
报价
日评
周评
数据
产量
库存
走势
进出口
分析
松香
松节油
深加工
专题
热点
会议
产品
省区
资讯
林化
胶粘
油墨
财经
资料
知识
标准
企业
视频
服务
会员
撮合
推广
报告
合作
精华
招商
物流
质检
子站
深加工网
松脂网
石油树脂网
淘香网
省区
广西
广东
云南
江西
福建
海南
华中
华东
华北
产品
松脂
树脂
歧化
聚合
萜烯
蒎烯
松油醇
樟脑
冰片
香料
南宁
肇庆
普洱
吉安
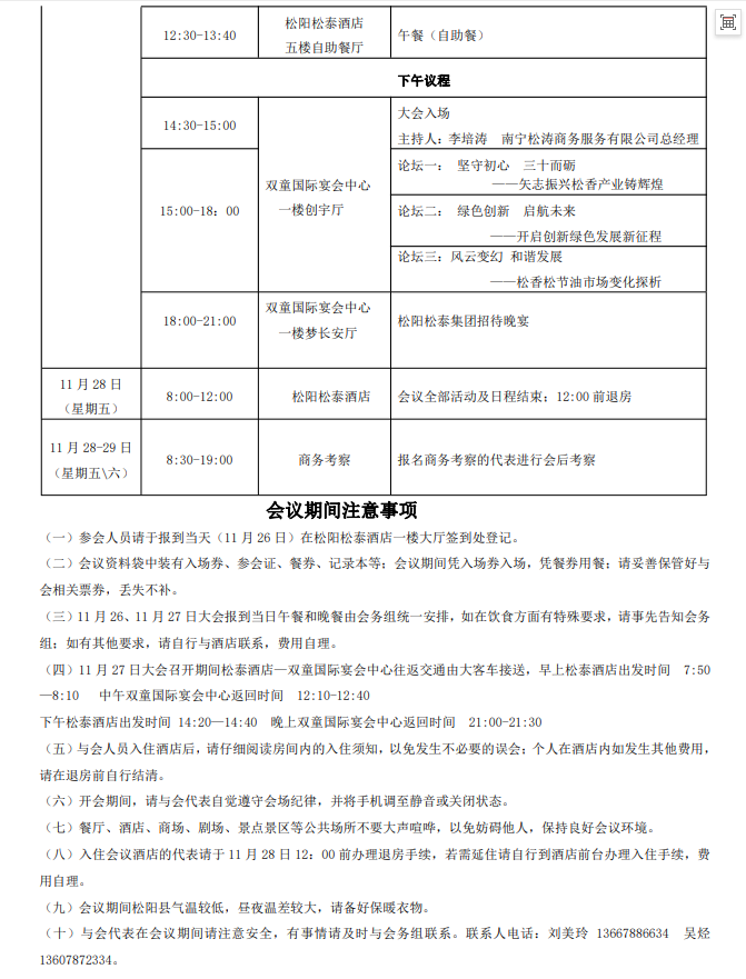
第三十届全国松香年会于11月25-28日在松阳召开,敬请关注!
您的位置:
首页
> 热点推荐
第三十届全国松香年会会议指南
2025-11-19 阅读次数:641 松涛商务
欢迎扫描下方二维码关注松涛商务官方微信(nnstsw),随时随地查看最新行情。
相关链接
三十届年会发言嘉宾和主题及论坛安排 2025-11-04 10:08:30
第三十届全国松香年会会议开始报名 2025-11-03 12:30:53
摒弃零和博弈,共筑松香产业命运共同体 2025-11-03 12:12:19
2025年7-9月松脂、松香、松节油进出口情况 2025-10-22 15:11:17
2025年8月松脂、松香、松节油进出口情况 2025-09-25 17:16:21
如何看待目前的湿地松松香市场? 2025-08-26 11:47:44
2025云南松香生产交流座谈会在林缘举办 2025-07-31 18:39:19
第三十届全国松香年会会议通知 2025-07-07 17:13:07
广西
广东
广东
江西
福建
西南
华中
华东
华北
西北
东三省
松脂
松香
松节油
松香树脂
歧化松香
聚合松香
造纸施胶剂
萜烯树脂
蒎烯
松油醇
樟脑
冰片
其它香料
方向
品种
级别
价格(元)
详情
销
湿地松
一级
9400
详情
销
湿地松
一级
9200
详情
购
湿地松
一级
9100
详情
购
湿地松
一级
9100
详情
销
湿地松
一级
9350
详情
销
湿地松
优油
25900
详情
销
湿地松
一级
9350
详情
销
湿地松
一级
9400
详情
销
湿地油
优油
电议
详情
购
湿地松
一级
9600
详情
【免责声明】网站部分内容或图片转载自其它平台或媒体,我们将注明来源及作者。若有侵犯版权请告知,我们将及时主动删除!
关于我们
|
联系方式
|
银行账号
|
服务项目
|
人才招聘
热线:0771-2610733 刘美玲 0771-2610722 吴烃
服务投诉:0771-2612769 13036810007 李培涛
广西:0771-2610733 2610722
广东:0771—2610722 2612763
福建:0771—2610733
江西 湖南 湖北 安徽 河南 东北三省:0771- 2612763
云南、浙江、山东、海南、贵州:0771—2610122
江苏、天津、上海:0771—2610722
海外:0771—2610277
编辑部:0771—2449722
传真:0771-2449722
邮编:530022
地址:广西南宁市中山路64-8号外滩新城聚云轩C座301室
桂ICP备08001472号-1
桂B2-20080019
桂公网安备 45010302001917号
受理网络信息安全投诉举报电话:0771-2610733 邮箱:rosineb@163.com
版权所有:南宁松涛商务服务有限公司